Terroir Digital: Quando a Inteligência Artificial Audita a Sustentabilidade das Indicações Geográficas
Quando se adquire um vinho com Denominação de Origem, um queijo artesanal certificado ou um café de terroir, paga-se um prêmio pela promessa de que aquele produto é autêntico, de que ele carrega a identidade do território onde foi produzido. A questão central, no entanto, reside em quem verifica essa promessa.
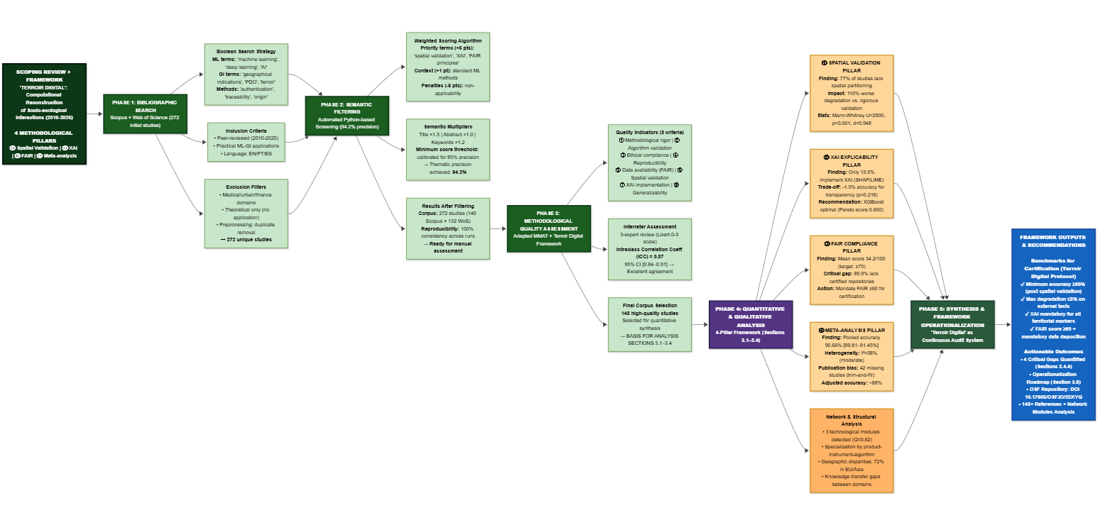
A revisão de 148 publicações científicas (2010-2025) investigou se o Aprendizado de Máquina (ML) está pronto para funcionar como auditor digital das Indicações Geográficas. A resposta é que a tecnologia se aproxima da maturidade necessária, porém ainda não a atingiu.

Conceito de Terroir Digital
O conceito de Terroir Digital é proposto como um Gêmeo Digital Inferencial que reconstrói computacionalmente as interações entre solo, clima e biota (o “genótipo territorial”) e as assinaturas quimiométricas do produto (o “fenótipo”). O objetivo é converter alegações difusas de sustentabilidade em evidências auditáveis.
A urgência dessa abordagem decorre do greenwashing (a certificação de sustentabilidade sem verificação real), que corroi a confiança nos selos de origem e penaliza produtores legítimos.

Paradoxo da generalização
A análise dos 148 estudos revelou um resultado paradoxal, no qual modelos de ML alcançam 80 a 100% de acurácia em laboratório porém desmoronam quando testados em condições reais.
Quando submetidos a validação espacialmente independente (treinar em uma região, testar em outra), a acurácia cai 11,8%, mais que o dobro da queda com validação convencional (5,6%). Isso significa que os modelos estão aprendendo artefatos locais em vez de padrões genuínos do terroir.

Indicadores críticos
Os indicadores mais preocupantes incluem acurácia in vitro de 80 a 100%, queda de 11,8% em validação espacial, fragmentação metodológica (Modularidade Q = 0,62), heterogeneidade entre estudos (I² = 58%) e conformidade FAIR média de apenas 34,2/100.
Requisitos para o Terroir Digital funcionar
Com base na análise, foram definidas três condições sine qua non. A primeira é a robustez inferencial, dado que os modelos devem ser validados com dados espacialmente e temporalmente independentes, e degradação de acurácia acima de 8% deve ser considerada inaceitável para fins regulatórios. A segunda condição é a explicabilidade (XAI), pois não basta classificar, sendo necessário que métodos de Inteligência Artificial Explicável identifiquem quais marcadores (pH do solo, composição mineral, perfil espectral) são verdadeiros indicadores do terroir versus correlações espúrias. A terceira condição é a soberania de dados (FAIR ≥ 60/100), pois dados de treinamento devem ser Findable, Accessible, Interoperable e Reusable, e com a média atual de 34,2/100, a maioria dos estudos não pode ser reproduzida, auditada ou contestada.



Aplicações para Indicações Geográficas brasileiras
O Brasil possui dezenas de IGs registradas, do café do Cerrado Mineiro ao queijo da Canastra, do arroz do Litoral Norte Gaúcho às cachaças de Paraty. O conceito de Terroir Digital pode proteger produtores contra fraudes e falsificações, comprovar cientificamente que o produto reflete o território, auditar automaticamente se práticas sustentáveis estão sendo seguidas e reduzir assimetrias informacionais entre produtores, certificadores e consumidores. Para tanto, é necessário sair dos classificadores estáticos e caminhar para modelos adaptativos, auditáveis e transparentes.
Conclusão
O Terroir Digital não é ficção científica, mas uma necessidade regulatória. Em um mundo onde greenwashing e fraudes alimentares crescem, as Indicações Geográficas necessitam de evidências computacionais verificáveis, não apenas de selos e tradições.
O Aprendizado de Máquina possui o poder analítico necessário, porém carece da disciplina metodológica que engloba validação rigorosa, explicabilidade obrigatória e dados abertos. Sem esses três pilares, corre-se o risco de trocar a fé no terroir pela fé no algoritmo, e nenhuma das duas é auditável.
Este post é baseado em revisão de escopo PRISMA-ScR em processo de publicação. Para saber mais, visite nossas publicações ou entre em contato.
Citação
@misc{vidal_santos2025,
author = {{Luiz Diego Vidal Santos} and Diego Vidal Santos, Luiz},
title = {Terroir Digital: Quando a Inteligência Artificial Audita a
Sustentabilidade das Indicações Geográficas},
date = {2025-02-07},
url = {https://diegovidalcv.com.br/posts/terroir-digital-ml/},
langid = {pt-BR}
}